上海大学2026年硕士研究生招生部分专业自命题科目变更通知(一)
来源:未知 编辑:liuhengning 2025-07-21 20:56:28
上海大学2026年硕士研究生招生部分专业自命题科目变更通知,结合我校硕士研究生招生工作实际情况,部分招生专业初试科目有所调整。请考生及时关注我校网站通知。
本次通知涉及文学院,外语学院,机电工程与自动化学院,材料科学与工程学院,环境与化学工程学院,生命科学学院,上海美术学院,上海电影学院,社会学院,微电子学院,力学与工程科学学院中部分专业自命题科目变更信息;
上海大学2026年部分硕士招生科目变更通知
248法语不提供参考书目,考试大纲详见附件1。
823中外文化交流概况参考书目:公共部分书目:《中外文化交流史》(上、下卷),何芳川编,北京:国际文化出版公司,2008年。
英语:1.《中西文化概况》(第二版),孔文、颜榴红主编,南京:南京大学出版社,2019年。2.《中西文化比较》(第三版),李军、林永清、朱筱新编著,北京:中国人民大学出版社,2020年。
日语:1.《中日文化交流史话》,王晓秋,北京:商务印书馆,1996年。2.《日语综合教程》(第7、8册),季林根、皮细庚,上海:上海外语教学出版社,2022年。
法语:1.《中法关系史》,杨元华,上海:上海人民出版社,2006年。2.《新编法语阅读》,冯百才,北京:北京大学出版社,2003年。
842数字电路基础参考书目:1.《电子技术基础》(数字部分)(第七版),康华光主编,高等教育出版社,2021年8月。
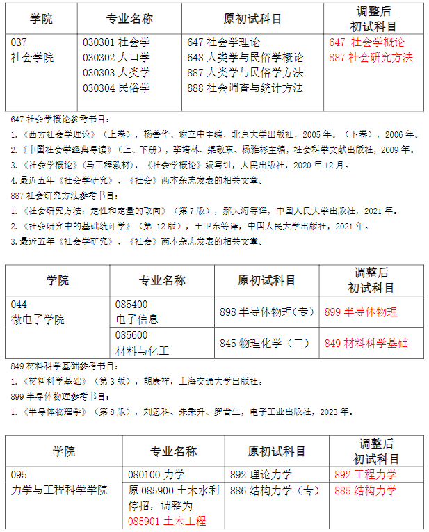
849材料科学基础参考书目:材料科学与工程专业04材料学三(高分子材料)方向、材料与化工专业04高分子材料方向和08生物医用材料专班:1.《材料科学基础》(第3版),胡庚祥,上海交通大学出版社。2.《高分子化学》(第5版),潘祖仁编,化学工业出版社,2011年。材料科学与工程专业、材料与化工专业其他方向:1.《材料科学基础》(第3版),胡庚祥,上海交通大学出版社。
642戏剧影视理论与批评参考书目:
电影研究方向:
1.《当代西方电影理论精选》,陈犀禾、徐红等,中国电影出版社,2012年。
广播电视艺术研究方向:
1.《电视艺术通论》,蓝凡,学林出版社,2005年。
2.《重组话语频道:电视与当代批评理论》(第2版),罗伯特·艾伦,北京大学出版社,2008年。
舞台艺术史论与传播研究方向:
1.《戏曲艺术论》,路应昆,北京广播学院出版。
2.《中国古代戏曲理论史通论》,俞为民、孙蓉蓉著,中华书局出版社。
3.《西欧戏剧史》,廖可兑,中国戏剧出版社。
4.《戏曲美学》,陈多,四川人民出版社。
艺术史论与艺术创意研究方向:
1.《艺术与创意产业》(英)奥康诺著,王斌、张良丛译,中央编译出版社,2013年。
2.《美学散步》,宗白华,上海人民出版社,1981年。
3.《艺术学概论》(第5版),彭吉象,北京大学出版社,2019年。
4.《艺术历史空间的哲学思考》,蓝凡,学林出版社,2008年。
5.《艺术哲学》(法)丹纳著,傅雷译,三联出版社,2016年。
6.《艺术》(英)克莱夫·贝尔著,马钟元、周金环译,中国文联出版社,2015年。
876艺术史参考书目:电影研究方向:
1.《西方电影史概论》,邵牧君,中国电影出版社,2022年。
2.《中国电影发展史》,程季华主编,中国电影出版社。
广播电视艺术研究方向:
1.《中外广播电视史》(第3版),郭镇之著,复旦大学出版社,2022年。
舞台艺术史论与传播研究方向:
1.《中国戏曲发展史》,廖奔、刘彦君,山西教育出版社。
2.《中国当代戏剧史稿》,董健、胡星亮,中国戏剧出版社。
3.《戏曲学论》,刘祯,学苑出版社。
4.《中国大百科全书·戏曲曲艺》,中国大百科全书出版社。
艺术史论与艺术创意研究方向:
1.《美的历程》,李泽厚,天津社会科学出版社,2006年。
2.《中外艺术史要略》,张维青,高毅青,山东人民出版社,2006年。
3.《艺术发展史》(英)贡布里希著,范景中译、林夕校,天津人民美术出版社,2001年。
注:以上内容仅供参考,具体信息请咨询在线辅导老师。本内容来自网络搜集信息仅供参考,不代表合作关系,如有侵权,联系删除!
以上就是【上海大学2026年硕士研究生招生部分专业自命题科目变更通知(一)】的全部内容!想了解更多与考研相关的信息,还可关注考研招生网,内含大量考研资料和信息,也提前预祝大家考研成功。
小编为2026考研的小伙伴们准备了丰富的学习资料,点击下方图片即可获取哦~
 
下一篇:没有了
主页 > 考研大纲 > 上海 > 上海大学 > 正文

热点推荐

相关推荐

查看更多